
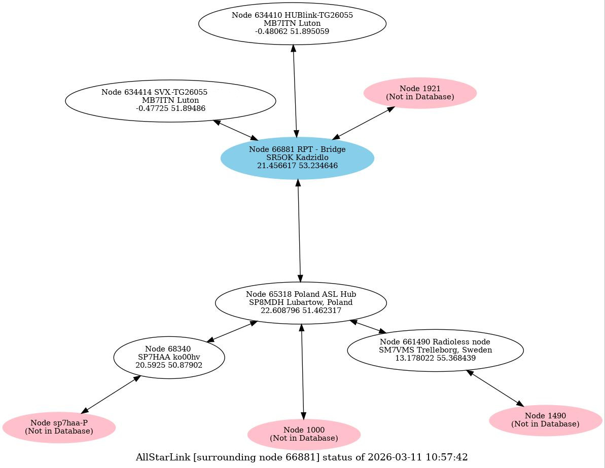
Dzięki współpracy z Grzegorzem SP5NAF ruszył testowy most między SVX a AllStarLink! Projekt łączy siły z Poland ASL Hub, co oznacza wspólną przestrzeń dla polskich stacji ASL oraz wyjście na świat DMR przez węzeł SR5OK.
Co warto wiedzieć?
-
Wspólne TG: Nie musisz szukać nowych numerów – na SVX ( SQLink / HUBlink ) i w sieci DMR ADN korzystamy z tego samego TG 26055.
-
Lepsza kontrola: Połączenie z SR5OK (ASL #66881) dla SQLink i HUBlink wykonano osobno, co pozwala opiekunom projektu sprawniej reagować na zakłócenia.
-
Prosta konfiguracja: Link DMR oparty jest na systemie ADN. Jeśli masz hotspot Pi-Star, znajdziesz go bez problemu na liście serwerów.

To doskonała okazja, aby sprawdzić w praktyce współpracę systemów analogowych z cyfrowymi i "odkurzyć" domowe hotspoty DMR.
Przydatne Link :

